

Grok 4.1 è senza dubbio la versione più accessibile della serie Grok finora. Non si tratta solo di essere più intelligente — si ha davvero la sensazione di interagire con un assistente che ti capisce, collabora con te e persino coglie il contesto emotivo della conversazione. Che tu stia facendo brainstorming di idee, scrivendo qualcosa di creativo o semplicemente avendo una conversazione più personale ed emotiva, Grok 4.1 risponde in modo molto più naturale. Coglie le intenzioni sottili, legge tra le righe e mantiene una personalità coerente e coinvolgente, senza perdere la logica affilata e l'affidabilità per cui Grok è conosciuto.
Come sono stati raggiunti questi miglioramenti? Il team ha costruito sul sistema di apprendimento per rinforzo su larga scala utilizzato per Grok 4 e lo ha spinto ancora oltre. Questa volta, l'obiettivo non era solo aumentare l'intelligenza grezza, ma anche perfezionare il tono, la personalità, l'utilità e l'allineamento del modello. Per migliorare qualità che non possono essere misurate con semplici benchmark, il team ha sviluppato nuovi metodi che utilizzano modelli di ragionamento avanzati come modelli di ricompensa. Questi possono valutare e ottimizzare automaticamente le risposte di Grok su larga scala, aiutando Grok 4.1 a imparare in modo più umano e più adatto alle interazioni del mondo reale.
Uno dei maggiori punti di forza di Grok 4.1 è la quantità di capacità pratiche che racchiude al suo interno. Per cominciare, supporta un'enorme finestra di contesto di 2 milioni di token — una delle più grandi che puoi effettivamente utilizzare nei prodotti reali oggi. Ancora più impressionante è che il modello è addestrato per rimanere coerente e affidabile lungo tutta questa estensione, quindi documenti lunghi, progetti multi-file o conversazioni di diverse ore non lo destabilizzano.
Grok 4.1 Fast è anche costruito con un forte focus sul comportamento tipo agente. Può chiamare strumenti in modo indipendente e concatenarli attraverso più passaggi. Ciò include ricerca web generale, ricerca dati in tempo reale su X, esecuzione di codice Python, ricerca in documenti con citazioni e persino integrazione con strumenti personalizzati tramite MCP o l'API Agent Tools di xAI. In breve, è progettato per fare lavoro reale, non solo generare testo.

Anche la precisione ha fatto un grande balzo in avanti. Rispetto al precedente Grok 4 Fast, il nuovo Grok 4.1 Fast riduce le allucinazioni (informazioni false o inventate) di circa la metà, mantenendo o addirittura migliorando le prestazioni nei compiti. Parte di questo deriva dall'addestramento del modello in ambienti simulati del mondo reale — risoluzione problemi nelle telecomunicazioni, ricerca di conoscenze aziendali, flussi di lavoro finanziari e altro — il tipo di compiti che i benchmark di agenti reali cercano di ricreare.
E infine, Grok 4.1 non si limita solo al testo. Supporta anche la comprensione delle immagini, permettendogli di incorporare informazioni visive nel suo processo di ragionamento più ampio.
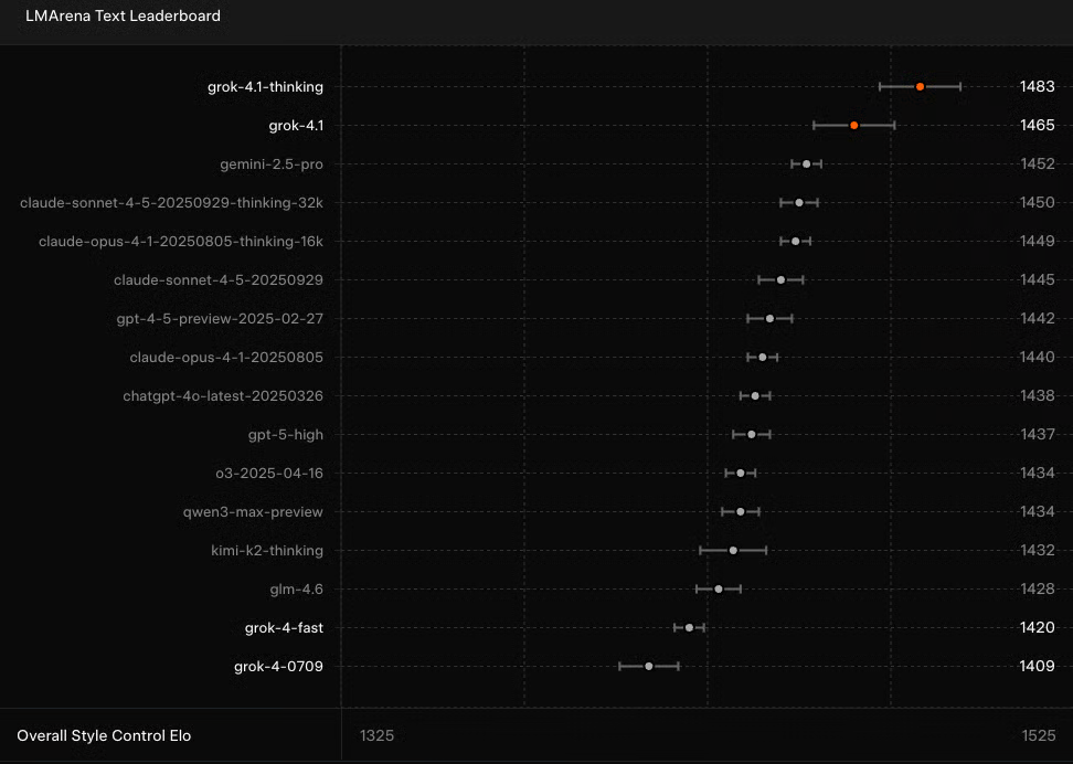
Grok 4.1 non è solo più piacevole con cui conversare — sta anche mostrando numeri impressionanti nei benchmark pubblici. Nella LMArena Text Leaderboard gestita dalla community, sia Grok-4.1 che Grok-4.1-Thinking hanno raggiunto la vetta, superando tutti gli altri modelli principali nei compiti di testo generali. Il salto da Grok 4 a Grok 4.1 è enorme: è avanti di ben 31 punti rispetto al prossimo miglior modello, Gemini 2.5 Pro. In termini semplici, dovresti notare una migliore qualità di scrittura, ragionamento più acuto e una comprensione più forte del contesto nell'uso quotidiano.
L'intelligenza emotiva è un'altra area in cui Grok 4.1 ha fatto progressi. Man mano che l'IA diventa sempre più parte della vita quotidiana, le persone non vogliono solo uno strumento intelligente — vogliono qualcosa con cui possano davvero connettersi. Ecco perché xAI enfatizza così tanto la personalità migliorata e le abilità interpersonali di Grok 4.1.

Su EQ-Bench3, che testa l'intelligenza emotiva, Grok 4.1 e la sua versione Thinking occupano entrambi i primi posti. Superano Grok 4 e persino modelli come Kimi K2 Instruct. Naturalmente, questo benchmark è valutato da un altro modello di IA, quindi le reazioni umane reali potrebbero variare, ma il miglioramento è comunque evidente.

Anche la creatività riceve un solido aggiornamento. Nel benchmark Creative Writing v3, Grok 4.1 si posiziona vicino alla vetta. GPT-5.1 (precedentemente Polaris Alpha) guida ancora il gruppo, e Grok 4.1 non è massicciamente avanti rispetto a modelli come o3 di OpenAI o Claude Sonnet 4.5 di Anthropic, ma è decisamente un passo avanti rispetto alle versioni precedenti di Grok. Se usi Grok per raccontare storie, generare idee o scrivere con stile, probabilmente sentirai la differenza.
Dopo aver esaminato i benchmark e i miglioramenti delle prestazioni, voglio anche condividere alcuni casi d'uso personali che mi hanno davvero mostrato come si comporta Grok 4.1 nel lavoro quotidiano. I numeri sono importanti, ma il vero test è sempre come si comporta quando davvero dipendi da esso — che sia per scrivere, fare debugging, ricercare o semplicemente aiutare a organizzare idee confuse. Ecco alcuni esempi dalla mia esperienza personale.
Poiché una delle grandi affermazioni di "miglioramento delle prestazioni" è stata l'intelligenza emotiva, volevo vedere come reagisce Grok 4.1 in una conversazione più personale. Quindi gli ho dato una situazione che ho inventato:
"Ultimamente mi sono sforzato così tanto su tutto — lavorando fino a tarda notte, gestendo un progetto enorme — e ora la scadenza è stata posticipata di nuovo. Mi sento esausto e onestamente non so se i miei sforzi abbiano davvero un senso. Non ho bisogno di consigli adesso, voglio solo qualcuno che mi ascolti."
Ecco come ha risposto:

Onestamente, sono rimasto sorpreso da quanto equilibrata sia sembrata la risposta. Non si è affrettata a dare consigli o a cercare di tirarmi su di morale — ha semplicemente riconosciuto la frustrazione in modo calmo e costante. Non credo ancora che questo conti come vera intelligenza emotiva, ma rispetto alle versioni precedenti, il tono è chiaramente più riflessivo e meno meccanico. Ha fatto sembrare l'intera interazione un po' più umana, il che di per sé è già un miglioramento.
Il mio prompt: "Scrivi una storia breve di 300 parole in uno stile misto che combini la satira sociale tagliente e l'arguzia di Evelyn Waugh con la profondità emotiva e la costruzione del mondo fantasy immersiva di Robin Hobb. La storia deve seguire un giullare di corte disilluso che inizia a sospettare che le recenti tragedie della famiglia reale siano orchestrate da forze invisibili. Cattura l'umorismo asciutto, l'ironia sottile e il tono osservativo di Waugh, incorporando anche la voce introspettiva del personaggio di Hobb, ambientazioni ricche di texture e un sottile senso di terrore imminente. Mantieni l'atmosfera equilibrata: arguta ma malinconica, fantastica ma radicata nell'emozione personale."
Ecco come ha risposto:

Penso che questa storia sia riuscita abbastanza bene. Mescola l'arguzia asciutta e leggermente distante con un tono più introspettivo e atmosferico in modo equilibrato. L'atmosfera è coerente, la premessa viene trasmessa chiaramente e la tensione si costruisce senza sembrare forzata. Non riflette perfettamente lo stile di nessuno dei due autori, ma cattura abbastanza delle qualità a cui mirava per far funzionare il pezzo da solo.

Ad essere onesti, cercare di tenere il passo con ogni nuovo abbonamento "Pro" può diventare estenuante — e costoso. Volevo esplorare il ragionamento migliorato, la gestione del testo e le sfumature conversazionali di Grok 4.1, ma buttarmi in un altro piano mensile solo per testarlo non mi sembrava giusto. Ecco perché trovare XXAI è stato un sollievo.
XXAI ti consente di accedere a Grok 4.1 senza alcun impegno di abbonamento. Per il mio flusso di lavoro — che si tratti di organizzare appunti disordinati, redigere contenuti creativi o verificare come il modello gestisce il tono — avere questo livello di libertà fa una grande differenza. E la parte migliore è che XXAI non è legato a un singolo ecosistema. Riunisce più modelli di IA di alto livello in un'unica interfaccia, e Grok 4.1 è solo uno di questi.
Ecco perché XXAI sembra il modo più intelligente per utilizzare Grok 4.1 — non solo perché è gratuito per iniziare, ma perché mi dà uno spazio centralizzato per confrontare, sperimentare e scoprire cosa funziona davvero per me.